t8联考2025届高三12月历史试卷 答案(图片版)-必威
t8联考旨在全面考查学生的知识储备、思维能力和综合素质,为考生们提供一个巅峰对决的平台。下面是关于t8联考2025届高三12月历史试卷 答案的相关内容,希望对大家有所帮助!
2025届高三t8(八省)第一次联考历史试题





2025届高三t8(八省)第一次联考历史试题参考答案




八省联考考什么
八省联考全部采用“3 1 2”的新高考模式。选考的对象为参加普通高校招生的高三学生和社会人员。报名参加相应科目学考并取得合格成绩才能报考该科目的选考,在高三前应完成相应科目学考。
八省联考的“3”指的是:语文、数学、外语,这三门科目考试参加统一高考,由教育部考试中心统一命题,以原始成绩计入考生总成绩。
八省联考的“1”指的是:物理和历史,考生必须从物理和历史两个科目中选择一科,由各省自主命题,以原始成绩计入考生总成绩。
八省联考的“2”指的是:考生从化学、生物、地理和政治四门科目中选两门,选考由各省命题,通过等级赋分的方式,将赋分后的成绩计入考生总成绩。
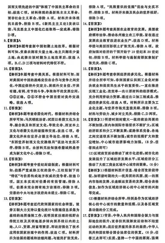
八省联考和高考几乎是一个难度。我认为这是问题的难度和类型,包括新颖性和知识的变化。新高考肯定有很多固定的东西,所以我说的一定有借鉴意义。
但是,这并不意味着老师会是同一个群体的人,甚至是同一个群体的人,高考阅卷的这一群体的人,高考阅卷的风格肯定是不同的,思维啊,高考这个环节总是要有创新的,或者说有些东西是前面没有涉及的,那就不可能完全照搬教条,或者说不是这样简单照搬八省联考肯定是不可能的。
八省联考只是一种考试模式,只需要看在自己省份的成绩排名就好。
高三历史如何复习
1、狠抓历史基础知识,准确掌握重要的史实、概念和结论,理清历史发展的基本线索、阶段特征和内在联系,形成学科内容的主干系统和知识网络。
2、掌握基本的记忆方法和习惯,准确记忆基本史实,力求在理解的基础上记忆知识,使知识网络化。
3、以单元为中心,学会从政治、经济、文化等方面归纳历史发展的基本线索、阶段特征和发展过程,从宏观角度把握历史。
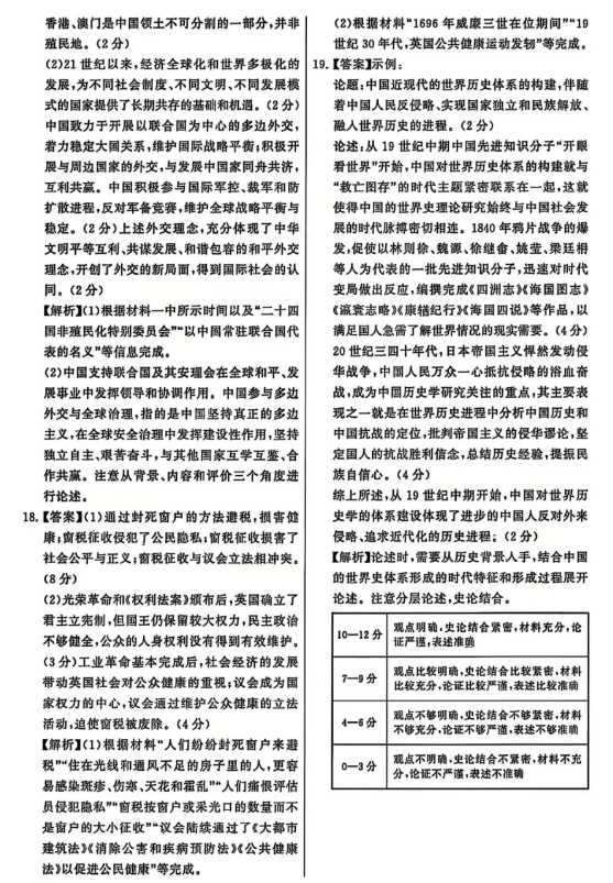
4、树立一种利用其他学科所学原理,去解读、理解历史的意识,虽然说记忆是理解的基础,但高考历史不是仅仅靠记忆背诵历史事件就能考好的。
俗话说,政史不分家,正确的史观和分析方法在学历史方面是不可或缺的,地理的时空观念也有助于解读历史,毕竟地理因素是影响人类活动的重要因素,人类历史的形成其实脱离不了地理,也就是说在高三阶段历史复习中,要学会综合运用各科知识。
5、经常采用比较的方法去思考,其实这个方法上面提到了,比如中外同期历史事件对比、唐宗宋祖的功过比较、秦皇汉武的武功比较,宋明的经济比较等等,此外能类比的还很多。要做到这步,先要给历史事件、人物、阶段做好归类,同类才好比较,当然不是一类也可以搞个头脑风暴去比较。