2025届绵阳一诊语文真题试卷(带答案)-必威
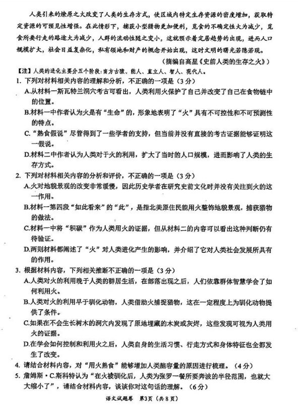
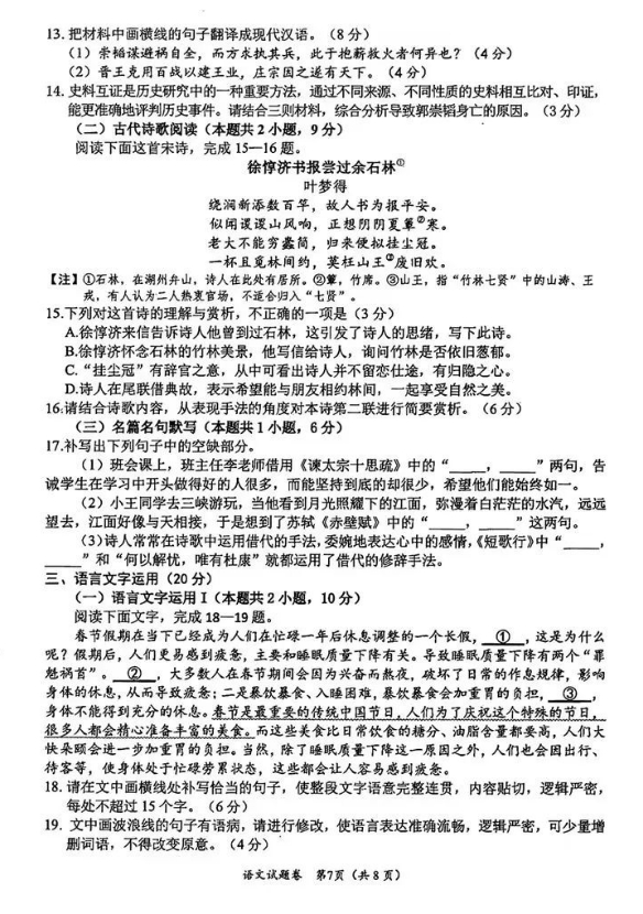
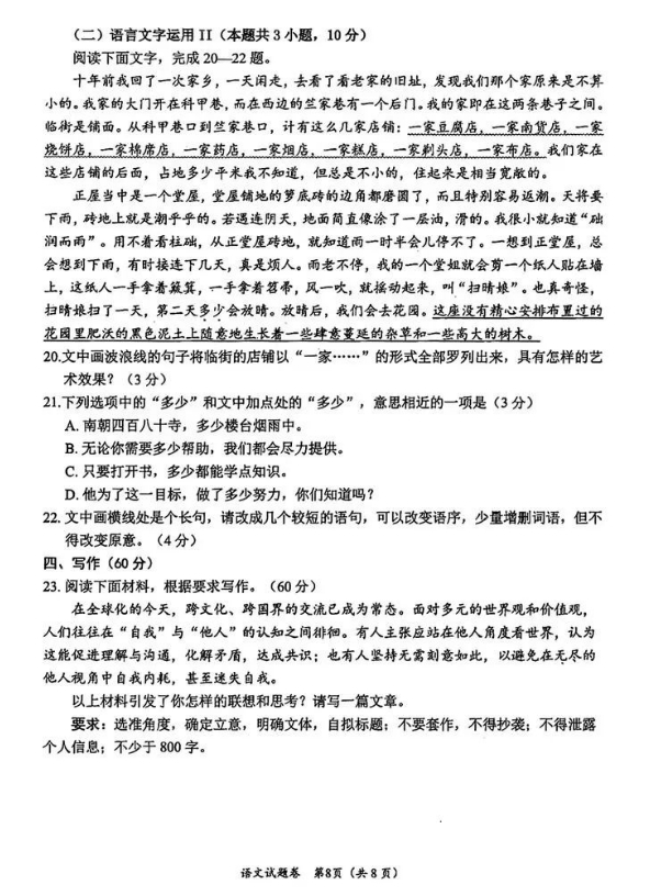
随着2025届高三学子的紧张备考阶段的来临,绵阳一诊考试于2024年10月30日至11月1日如期举行。下面是关于2025届绵阳一诊语文真题试卷的相关内容,希望对大家有所帮助!
2025届绵阳一诊语文真题试卷








2025届绵阳一诊语文真题试卷参考答案
2025绵阳一诊考试时间
| 日期 | 科目 | 考试时间 |
|---|---|---|
| 2024年10月30日 | 语文 | 上午 9:00 - 11:30 |
| 数学 | 下午 15:00 - 17:00 | |
| 2024年10月31日 | 物理 | 上午 9:00 - 10:15 |
| 历史 | 上午 9:00 - 10:15 | |
| 英语 | 下午 15:0z0 - 17:00 | |
| 2024年11月1日 | 化学 | 上午 8:30 - 9:45 |
| 地理 | 上午 11:00 - 12:15 | |
| 政治 | 下午 14:30 - 15:45 | |
| 生物 | 下午 17:00 - 18:15 |
2025绵阳一诊有何作用?
作为新高考的关键模拟考试,这次考试对于考生来说意义重大,不仅是对学习成果的检验,更是对未来高考的有效预测。我们将为考生们详细整理此次一诊考试的时间安排、各科试卷及答案的获取方式,帮助他们更好地了解自身的考试情况,从而查缺补漏,为高考做好充分准备。
2025绵阳一诊难吗?
1.知识覆盖和综合性:
知识覆盖不完全:一诊考试时,高三的一轮复习可能尚未完全结束,所以知识的覆盖面大概在70%左右,不像高考的知识覆盖面那么高。这意味着部分学生可能对一些还未深入复习到的知识点掌握不够扎实,在考试中遇到相关题目时会感到困难。
综合性强:题目注重对知识的综合考查,常常会将多个知识点融合在一道题目中,需要学生具备较强的知识整合能力和综合运用能力。比如在理科综合的试卷中,可能会将物理的力学、电学知识与数学的函数、几何知识相结合,对学生的思维能力要求较高。
2.题型新颖和立意角度:绵阳一诊的命题比较严谨、科学,具有一定的创新性。出题人会在题型和题目立意上进行创新,有些题目可能会以新的情境、新的角度呈现,与学生平时练习的常规题目有所不同。这就要求学生具备较强的应变能力和分析问题的能力,能够快速理解题目的意图并找到解题思路。
3.难度区分度明显:为了能够区分不同层次的学生,绵阳一诊的试卷会设置一定比例的难题,这些难题通常是为了选拔出成绩优秀的学生。例如数学试卷中的压轴题,往往需要学生具备较高的数学思维能力和解题技巧,才能解答出来。而对于成绩中等或中等偏下的学生来说,这些难题可能会花费他们较多的时间,甚至可能无法解答,从而影响整体的考试成绩。
4.考试时间紧张:绵阳一诊的考试时间安排与高考相同,但是由于试卷难度较大,题量较多,学生在考试过程中可能会感到时间紧张。这就需要学生具备良好的时间管理能力和答题速度,能够在规定的时间内完成试卷。
